6月起网约车司机超8小时长时间工作将结束
疲劳驾驶认定即将迎来新规,网约车司机高时长的工作状态有望调整。近日,公安部正式发布《机动车驾驶人疲劳驾驶认定规则》(GA/T 2372-2026),新规将于6月1日在全国落地执行。


机动车驾驶人连续驾驶机动车超过4小时未停车休息或停车休息时间少于20分钟的;
客运机动车驾驶人在晚22:00至次日凌晨6:00连续驾驶超过2小时未停车休息或者停车休息时间少于20分钟的;
值得注意的是,新规中的客运机动车驾驶人指从事道路旅客运输经营活动的机动车驾驶人,这也意味着,网约车司机、出租车司机、客车司机等群体都适用于新规疲劳驾驶认定的范围。
杭州市2025年第四季度网约车市场运行监测信息显示,30.14%的司机每天在线%的司机在线小时,长时间在线已经成为行业常态。
另据中国新就业形态研究中心发布的《城市出行的就业韧性:网约车司机就业图景与职业表现》,截至2024年10月,全国已核发748.3万本驾驶员证、320.6万辆运输证。网约车司机日均在线小时。分布峰值出现在大约10小时附近,这也意味着,大多数司机的日均在线%的司机日均在线小时。

针对疲劳驾驶问题,滴滴此前发布了《滴滴网约车驾驶员防疲劳驾驶规则》,要求司机服务时长累计满4小时且休息不足20分钟的,需要强制下线分钟才能再次上线接单;当司机计费时长累计满10小时,则需要休息6小时才能再次上线。
此外,新规明确,对在道路交通事故发生过程中具备避险条件但未及时采取有效避险措施的机动车驾驶人,经调查具有下列情形之一的,可认定为疲劳驾驶:通过监测设备(包括但不限于视频监控设备、脑电测量设备等)监测到机动车驾驶人驾驶车辆在事故发生前10分钟内出现生理疲劳闭眼或疲劳程度脑电波特征判断数值小于30的。生理疲劳闭眼是指机动车驾驶人因生理疲劳致双眼睑完全闭合,并持续2秒以上的行为。

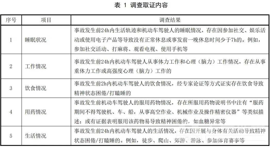
此外,对机动车驾驶人询问/讯问结果证实其处于精神难以集中或精神恍惚、困倦等状态仍驾驶车辆的;对机动车驾驶人驾驶车辆出发前睡眠状况和工作、饮食、用药、生活等情况进行调查,证实存在相关列举的一项或多项调查结果的,也可被认定为疲劳驾驶。

从寒门北漂到全网“升学指路官”:张雪峰的草根逆袭与猝然离去,留给世人的不止唏嘘
扫一扫关注微信公众号